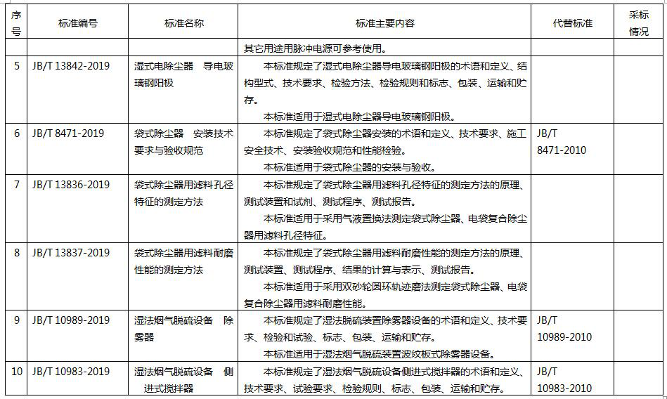
日前,工信部发布261项行业标准报批公示。其中涉及湿法烟气脱硫设备、袋式除尘器、污泥干燥机等多项环保标准。
261项行业标准报批公示
根据行业标准制修订计划,相关标准化技术组织已完成《水击泄压阀》等232项机械行业标准、《船用水减压阀》1项船舶行业标准、《牛排》等28项轻工行业标准的制修订工作。在以上标准批准发布之前,为进一步听取社会各界意见,现予以公示,截止日期2019年12月10日。
以上标准报批稿请登录《标准网》(www.bzw.com.cn)“行业标准报批公示”栏目阅览,并反馈意见。
公示时间:2019年11月11日—2019年12月10日
工业和信息化部科技司
2019年11月11日



编辑:李丹
