全国温室气体自愿减排注册登记系统和交易系统联合开户须知
发布时间:2025年6月16日
(2023年8月21日发布,2025年6月16日第八次修订:二、账户开立流程中修改邮寄信息)
一、账户开立类型
1.全国重点排放单位;
2.地方重点排放单位;
3.项目业主;
4.其他,即符合以下条件,自愿参与全国温室气体自愿减排交易的法人和其他组织:
(1)在中华人民共和国境内登记注册,依法设立并有效存续的;
(2)具有良好的信誉,近三年无违法违规行为及其他不良诚信记录;
(3)不存在国家有关规定禁止或限制从事自愿减排交易的情形;
(4)根据市场发展需要和审慎原则规定的其他条件。
二、账户开立流程

第一步:申请机构通过全国温室气体自愿减排交易系统(www.ccer.com.cn)完成游客注册,填写注册信息并上传附件申请材料,提交注册登记账户和交易账户联合开户申请。请妥善保管游客注册的用户名(由英文、数字组成)和密码,审核期间可登录游客账户查看审核进度、修改注册信息。
第二步:交易机构对开户申请初审,初审通过后,将发送短信至交易代表预留手机号通知邮寄纸质申请材料(为避免快递遗失等问题,建议使用顺丰快递),邮寄信息如下:
收件地址:北京市通州区上营街2号院2号楼北京绿色交易所
收 件 人:会员与机构合作部
邮 编:101199
联系电话:010-57382559
第三步:交易机构对纸质申请材料复审,复审通过后,移交注册登记账户纸质申请材料至注册登记机构审核。
第四步:注册登记机构审核通过后,两系统发送账户信息,注册登记账户信息发送至账户代表预留手机号,交易账户信息发送至交易代表预留邮箱。注册登记机构审核不通过的,需修改注册信息和附件申请材料后再次提交至交易机构初审。
第五步:申请机构通过全国温室气体自愿减排交易系统(www.ccer.com.cn)下载客户端,按照交易账户信息登录交易账户。注册登记账户与交易账户自动绑定,无需手动操作。交易账户类型为项目业主和其他的,须线上缴纳开户费和年费,收费标准为开户费2000元、年费1000元。年费有效期为一年,自缴费之日起算,下一年度年费应当在上一年度年费期满前缴纳。期满未缴纳的,暂停交易账户使用,续交后重新计算年费有效期。
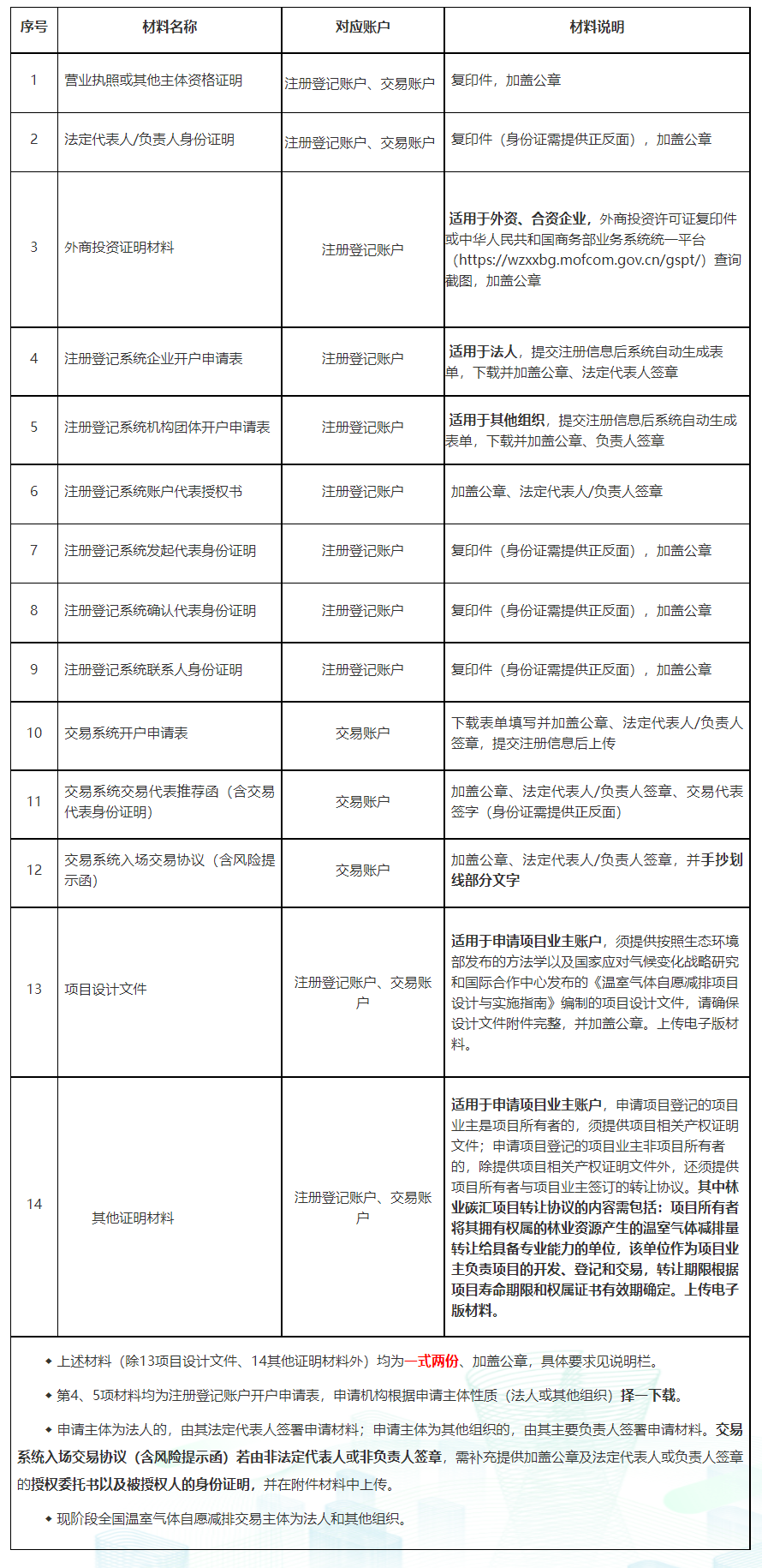
三、账户开立所需材料

全国温室气体自愿减排注册登记系统和交易系统联合开户须知.pdf
