近日,中国人民银行联合相关部委正式发布《绿色金融支持项目目录(2025年版)》。在此次修订中,二氧化碳捕集、利用与(CCUS)封存技术路径首次以完整链条形式被系统纳入,为我国加快碳达峰碳中和目标提供坚实金融支撑。
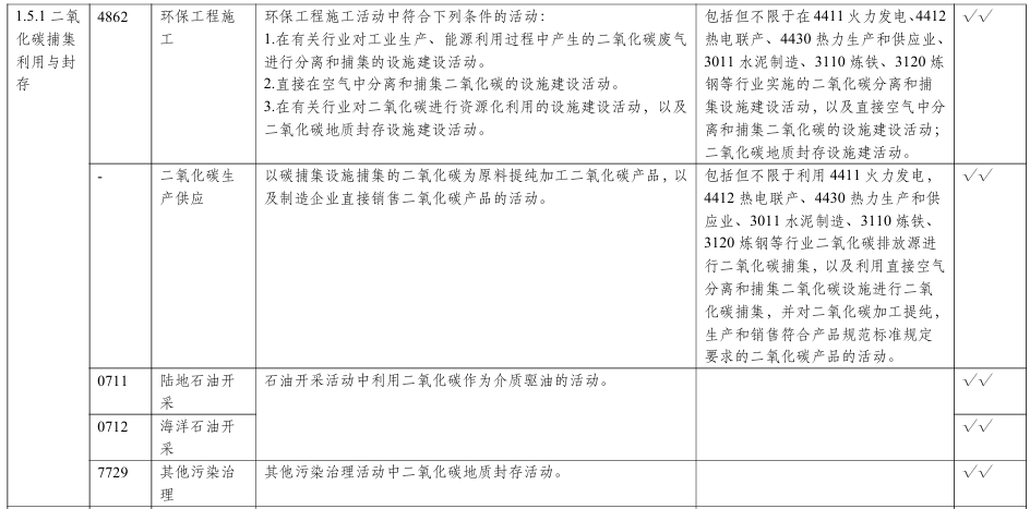
在新版目录中,“二氧化碳捕集利用与封存”被列为第1.5.1条,涵盖捕集、运输、利用、封存、注入等全流程项目,并适用于电力、热力、钢铁、水泥、化工、石油开采等高排放行业。并且此项目被列为具有直接碳减排效益的项目,即项目具有绝对或相对显著直接碳减排效益。
这一调整意味着CCUS将正式获得政策层面的绿色信贷、绿色债券、贴息补助等多重金融工具支持。

